059-231-0800
(受付/平日8:30~17:15)
アクセス
お問い合わせ
お友達登録
Menu
メニュー
センター概要
センターについて
事業紹介
大会情報
競技団体紹介
各書式ダウンロード
用具貸出し
ブログ
センター概要
センターについて
事業紹介
大会情報
競技団体紹介
各書式ダウンロード
用具貸出し
ブログ
Blog
ブログ
ホーム
ブログ一覧
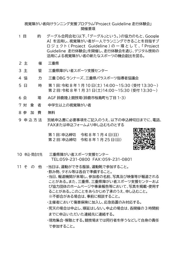
視覚障がい者向けランニング支援プログラム「Project Guideline走行体験会」
2025年12月12日
教室・体験会
視覚障がい者向けランニング支援プログラム「Project Guideline走行体験会」
前へ
一覧へ
次へ